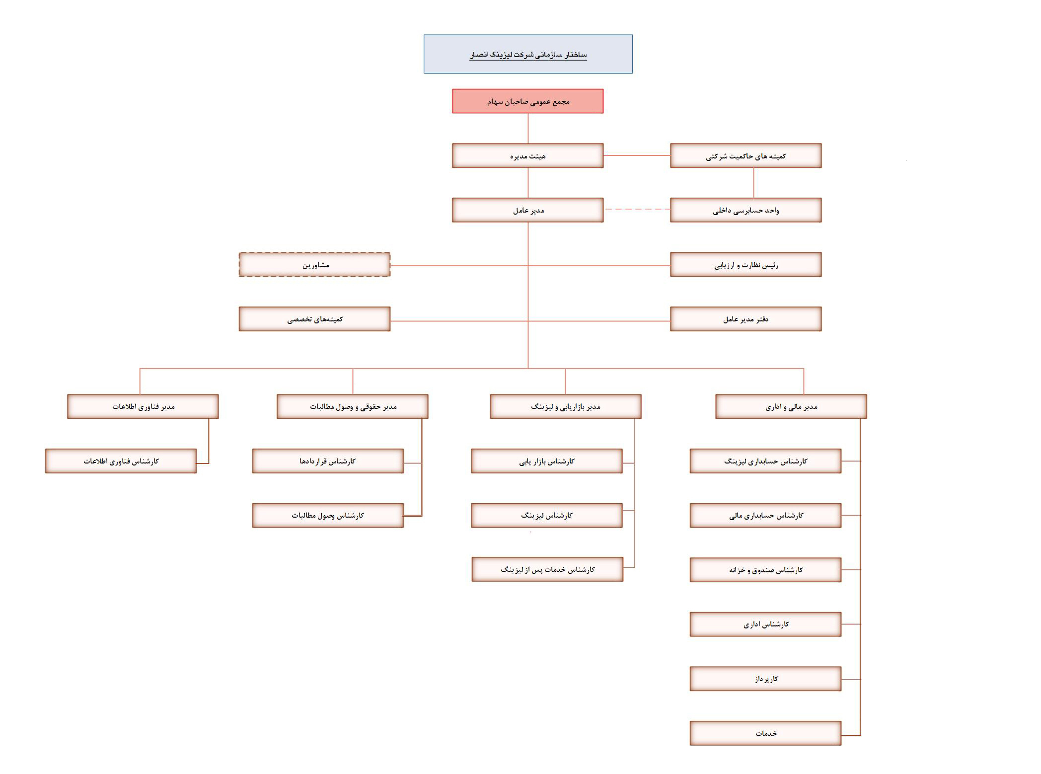
ساختار سازمانی



ما در لیزینگ انصار به ارائه بهترین و منعطفترین راهکارهای تامین مالی برای خرید خودرو، تجهیزات و املاک اداری متعهد هستیم.
تهران، پونک، بلوار میرزابابایی، بلوار عدل شمالی، خیابان کربلایی احمد، نبش کوچه یکم، پلاک 2، طبقه هفتم، واحد 13
info@ansarleasing.ir